企业邮箱 返回首页
通用banner
您当前的位置 : 首 页 > 有源器械产品 > 网式雾化器

有源器械产品

/data/upload/202412/20241230141556_520.jpg
网式雾化器
您当前的位置 : 首 页  -   有源器械产品   -   网式雾化器


江西williamhill英国官网-网式雾化器产品说明书-21 拷贝.jpg


收起>
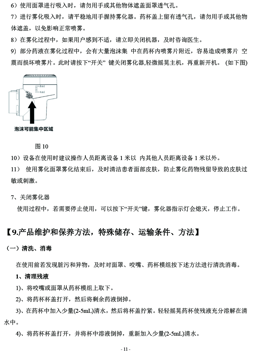
<TOP