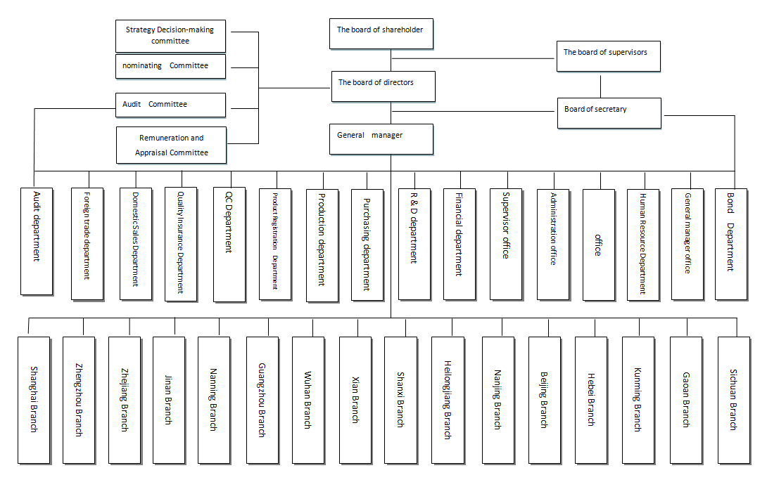
Enterprise construction
Your current location: Home >> ABOUT US >> Enterprise construction

微信图片_20210308095622.png

Copyright © 2020 Jiangxi williamhill英国官网 Medical Products Group Co., Ltd All Rights ReservedTechnical Support:华企电商
close>
<TOP